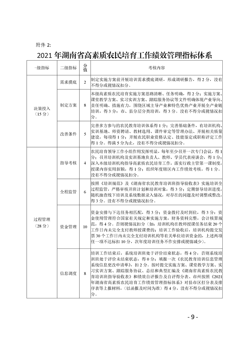
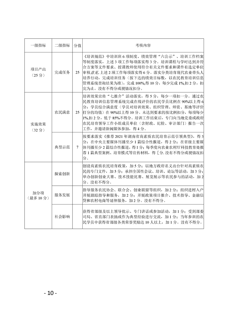
2021年华容县高素质农民培育工作实施方案
详细信息
| 公开具体内容 |
![]() ![]() ![]() ![]() ![]() ![]() ![]() ![]() ![]() ![]() |
||
基本信息
| 所属领域 | 涉农补贴 | ||
| 一级事项 | 农业生产发展资金 | 二级事项 | 高素质农民 |
| 公开时限 | 自政府信息形成或者变更之日起20个工作日内法律、 法规对政府信息公开的期限另有规定的,从其规定 | 公开方式 | 主动 |
| 公开依据 | 《中共中央办公厅、国务院办公厅关于引导农村土地经营权有序流转发展农业适度规模经营的意见》 《国务院办公厅关于支持返乡下乡人员创业创新促进农村一二三产业融合发展的意见》(国办发(2016)84号) 《2021年湖南省高素质农民教育培训工作实施方案》(湘农办科教〔2021〕94号) 《2021年岳阳市高素质农民教育培训工作实施方案》(岳农函〔2021〕117号) | ||
| 公开主体 | 华容县农业农村局 | ||
| 公开层级1 | 县级 | 公开渠道和载体 | 政府网站 |
- 详细信息
- 基本信息









