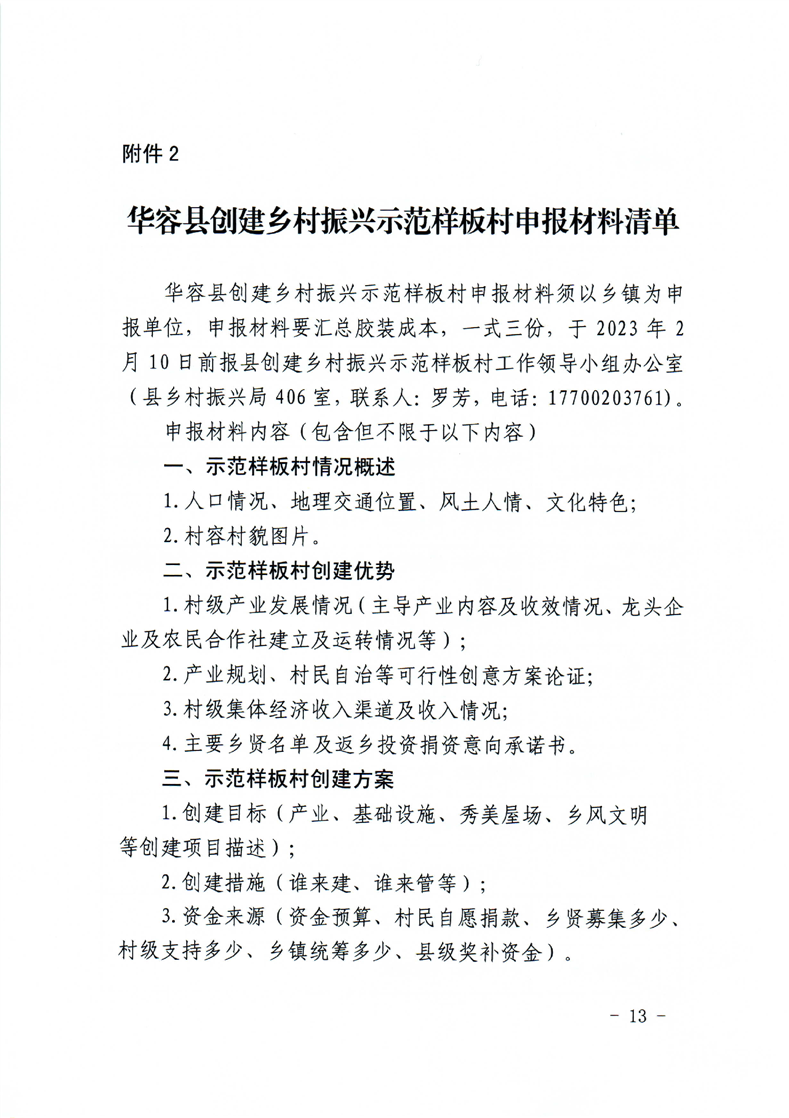
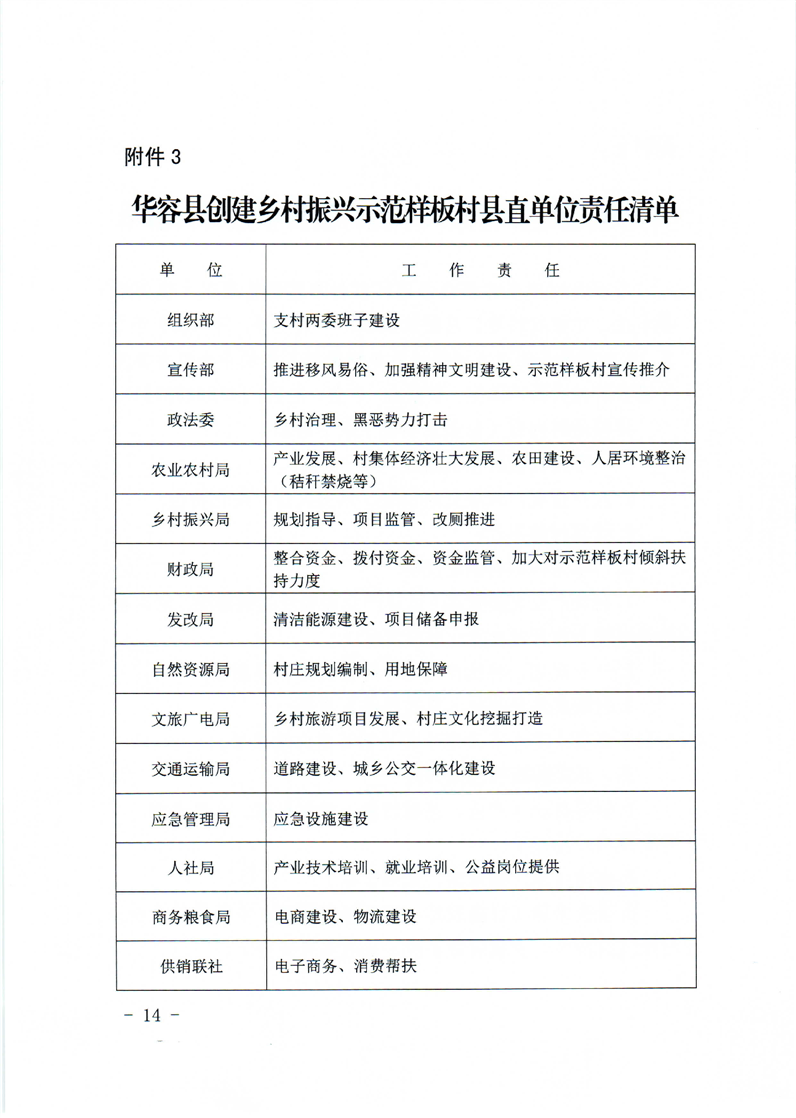
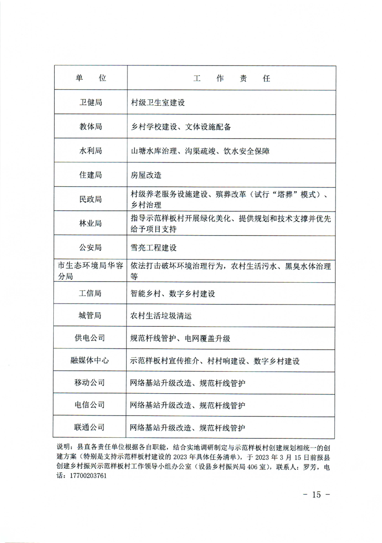
关于印发《华容县创建乡村振兴示范样板村实施方案》的通知
详细信息
| 公开具体内容 |
![]() ![]() ![]() ![]() ![]() ![]() ![]() ![]() ![]() ![]() ![]() ![]() ![]() ![]() ![]() ![]() |
||
基本信息
| 所属领域 | 涉农补贴 | ||
| 一级事项 | 动物防疫等补助经费 | 二级事项 | 强制扑杀、强制免疫和养殖环节无害化处理补助 |
| 公开时限 | 信息形成或者变更之日起20个工作日内。法律、法规对政府信息公开的期限另有规定的,从其规定。 | 公开方式 | 主动 |
| 公开依据 | 《动物防疫法》、《动物防疫等补助经费管理办法》 | ||
| 公开主体 | 县乡村振兴局 | ||
| 公开层级1 | 县级 | 公开渠道和载体 | 政府网站 |
- 详细信息
- 基本信息















