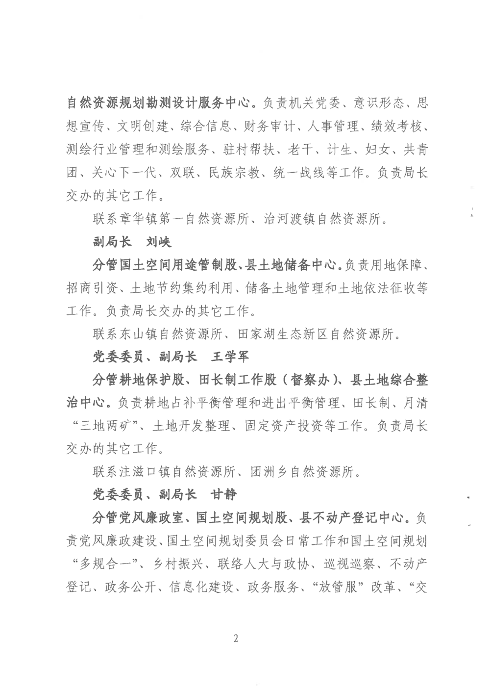
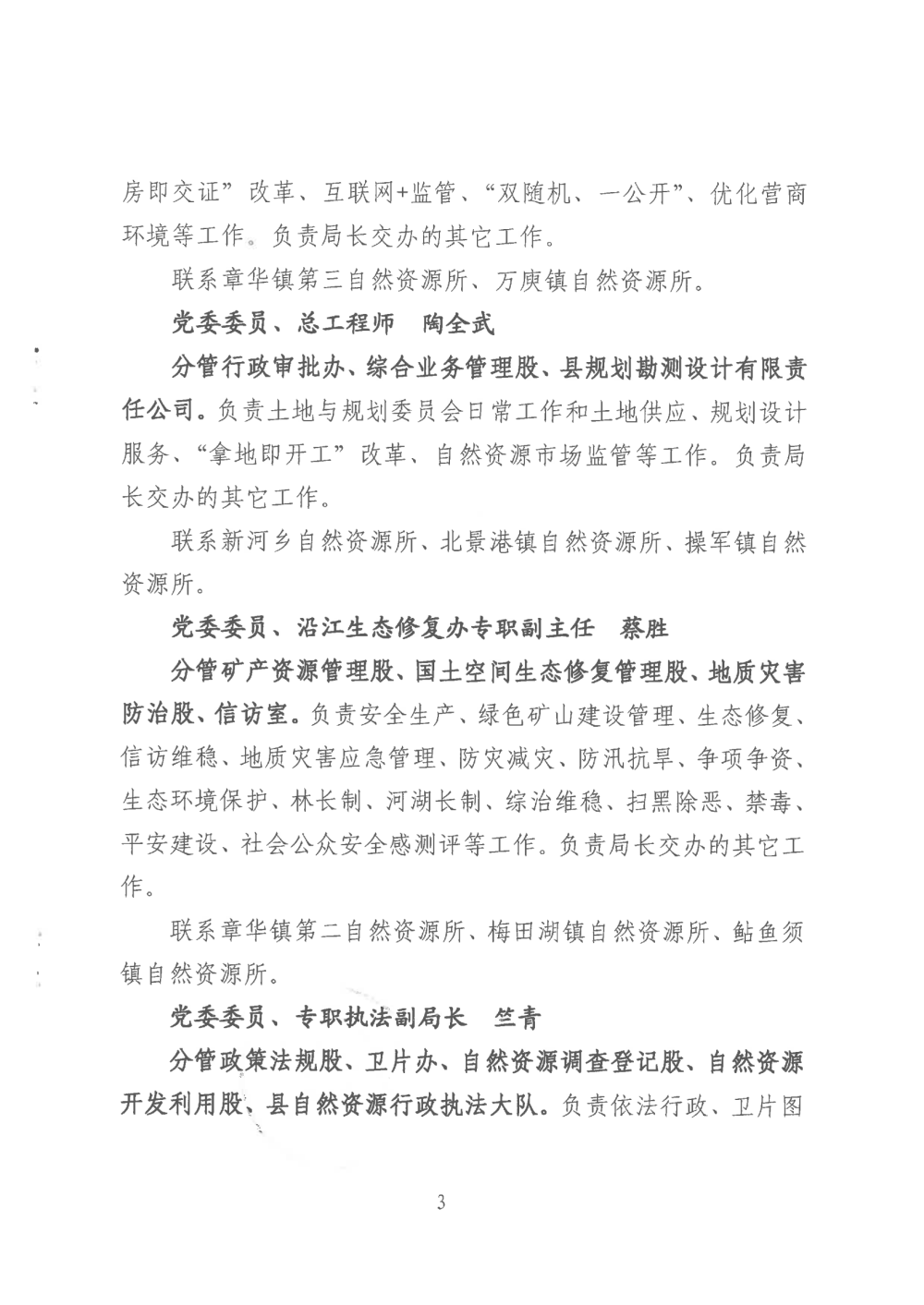
中共华容县自然资源局委员会关于明确局领导班子成员工作分工和党风廉政建设责任制任务分解的通知
详细信息
| 公开具体内容 |
|
||
基本信息
| 所属领域 | 自然资源 | ||
| 一级事项 | 机构信息 | 二级事项 | 自然资源主管部门及派出机构、公共服务机构信息 |
| 公开时限 | 信息形成或者变更之日起20个工作日内 | 公开方式 | 主动 |
| 公开依据 | 《政府信息公开条例》《关于推行地方各级政府工作部门权力清单制度的指导意见》(中办发〔2015〕21号) | ||
| 公开主体 | 华容县自然资源局 | ||
| 公开层级1 | 县级 | 公开渠道和载体 | 政府网站,公开查阅点,政务服务中心 |
- 详细信息
- 基本信息



