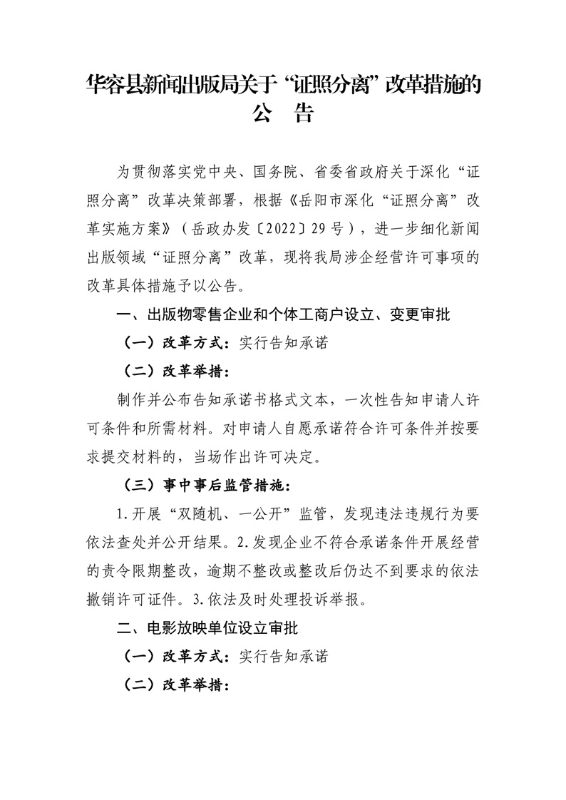
华容县新闻出版局关于“证照分离”改革措施的公告
详细信息
| 公开具体内容 |
![]() ![]() ![]() |
||
基本信息
| 所属领域 | 新闻出版版权 | ||
| 一级事项 | 行政许可 | 二级事项 | 出版物零售单位和个体工商户设立、变更审批 |
| 公开时限 | 信息形成或变更之日起20个工作日内公开 | 公开方式 | 主动 |
| 公开依据 | 1.《中华人民共和国行政许可法》; 2.《中华人民共和国政府信息公开条例》; 3.《出版管理条例》; 4.《出版物市场管理规定》; 5.《关于全面推进政务公开工作的意见》。 | ||
| 公开主体 | 新闻出版局 | ||
| 公开层级1 | 县级 | 公开渠道和载体 | 政府网站 |
- 详细信息
- 基本信息


