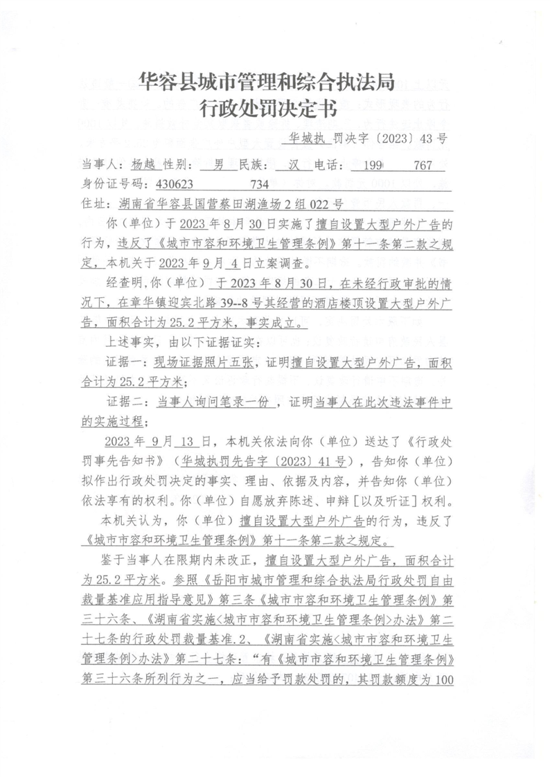
(华城执罚决字[2023]43号)对杨某违反城市市容和环境卫生管理条例的行政处罚决定公示
详细信息
| 公开具体内容 |
![]()
|
||
基本信息
| 所属领域 | 城市综合执法 | ||
| 一级事项 | 市容环境卫生管理 | 二级事项 | 未经城市人民政府市容环境卫生行政主管部门同意,擅自设置大型户外广告,影响市容 |
| 公开时限 | 1.除处罚决定外其他内容:长期公开(动态调整); 2.处罚决定:20个工作日内。 | 公开方式 | 主动 |
| 公开依据 | 《中华人民共和国政府信息公开条例》《城市市容和环境卫生管理条例》 | ||
| 公开主体 | 华容县城市管理和综合执法局 | ||
| 公开层级1 | 县级 | 公开渠道和载体 | 政府网站,公开查阅点 |
- 详细信息
- 基本信息
