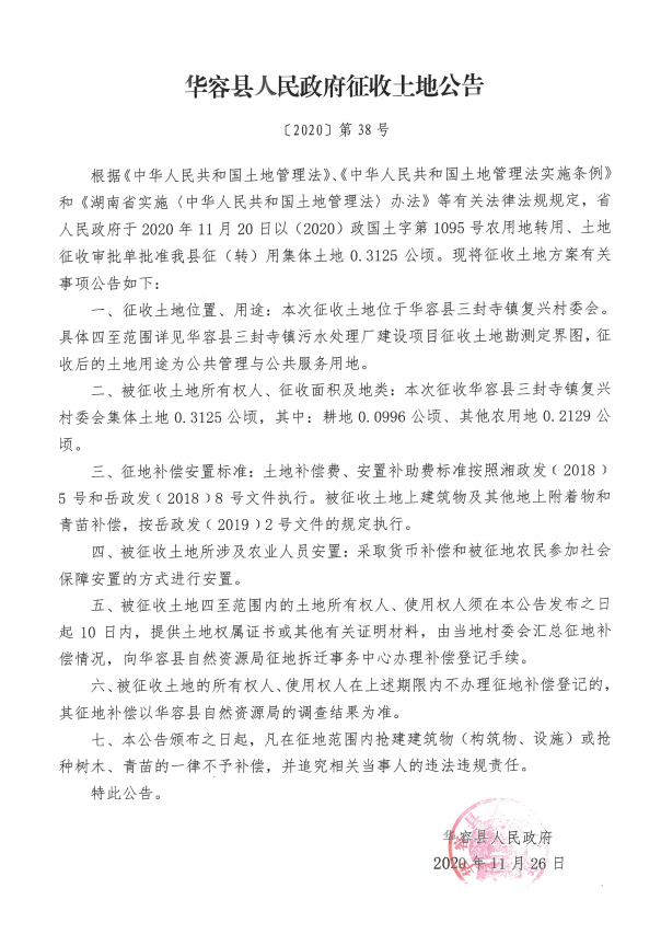
华容县三封寺镇污水处理厂建设项目
详细信息
| 公开具体内容 |
|
||
基本信息
| 所属领域 | 重大建设项目 | ||
| 一级事项 | 征收土地信息 | 二级事项 | 征收土地信息 |
| 公开时限 | 信息形成20个工作日内公开;其中行政许可、行政处罚事项应自作出行政决定之日起7个工作日内公示 | 公开方式 | 主动 |
| 公开依据 | 《政府信息公开条例》、《关于全面推进政务公开工作意见》、《关于推进重大建设项目批准和实施领域政府信息公开的意见》 | ||
| 公开主体 | 华容县自然资源局 | ||
| 公开层级1 | 县级 | 公开渠道和载体 | 发布会、听证,政府网站 |
- 详细信息
- 基本信息



