当前位置:
首页
>
政府信息公开
>
部门信息公开目录
>
政府工作部门
>
县林业局
>
通知公告
索引号:446279771M/2025-2337760
发布机构:县林业局
公开范围:全部公开
生成日期:2025-12-17
公开日期:2025-12-17
公开方式:政府网站
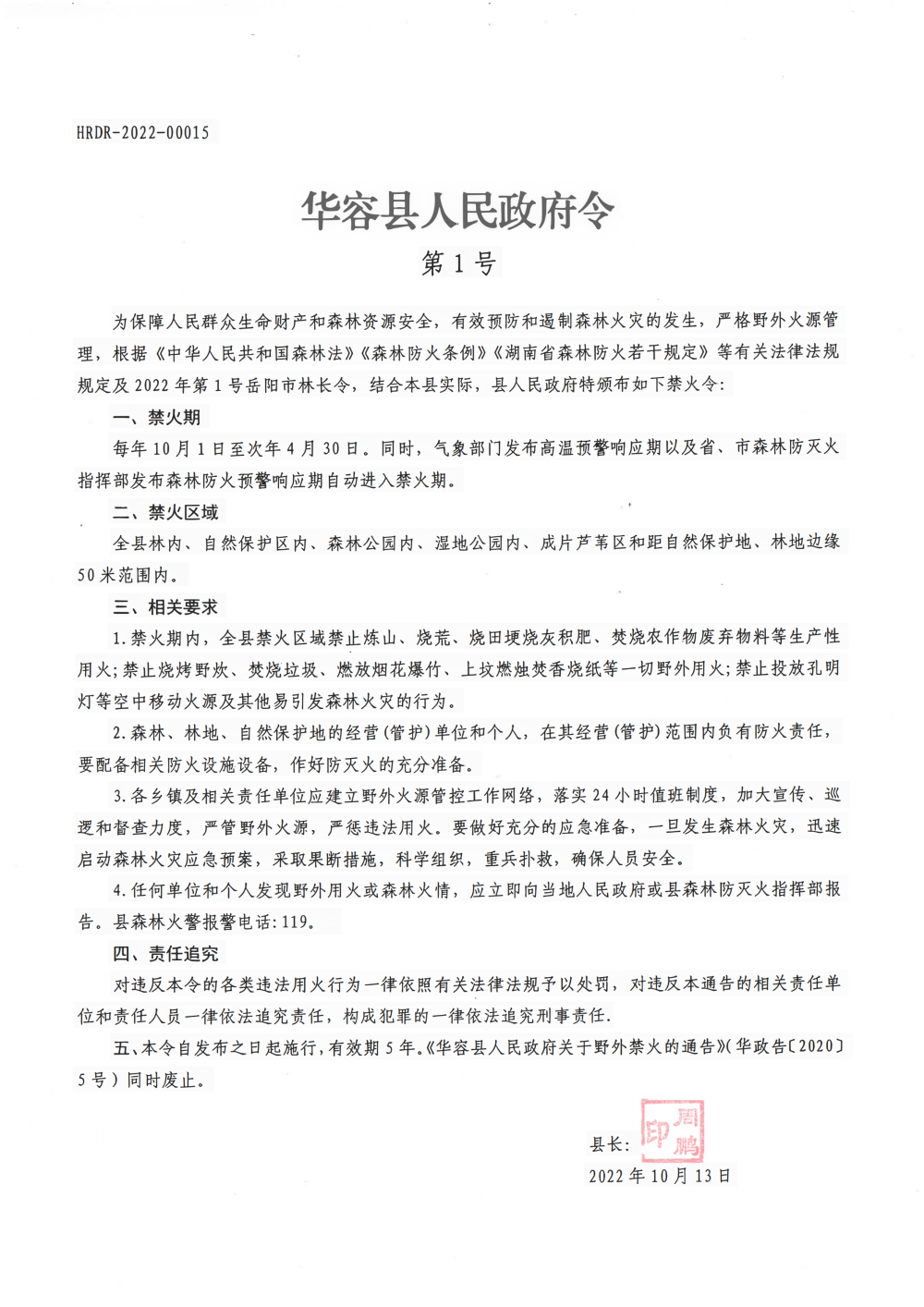
2022年华容县人民政府令第1号
来源:华容县政府
2025-12-17 16:06
浏览量:
1
|
|
|
|
扫一扫在手机打开当前页