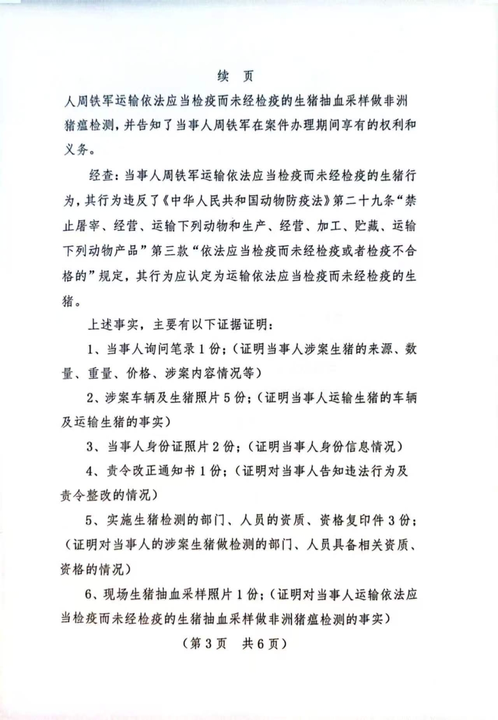
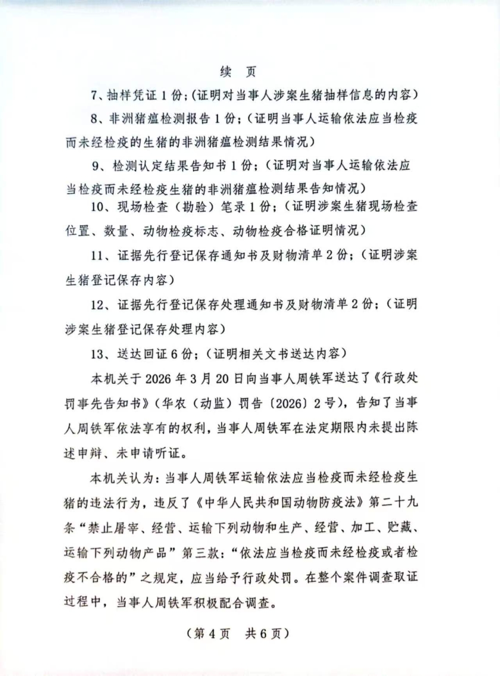
当前位置:
首页
>
政府信息公开
>
部门信息公开目录
>
政府工作部门
>
县农业农村局
>
行政执法公示
索引号:446279480J/2026-2370800
发布机构:县农业农村局
公开范围:全部公开
生成日期:2026-04-07
公开日期:2026-04-07
公开方式:政府网站
华容县农业农村局行政处罚决定书 华农(动监)罚〔2026〕2号
来源:华容县农业农村局
2026-04-07 10:55
浏览量:
1
|
|
|
|
扫一扫在手机打开当前页