当前位置:
首页
>
政府信息公开
>
法定主动公开内容
>
通知公告
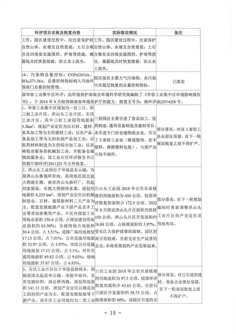
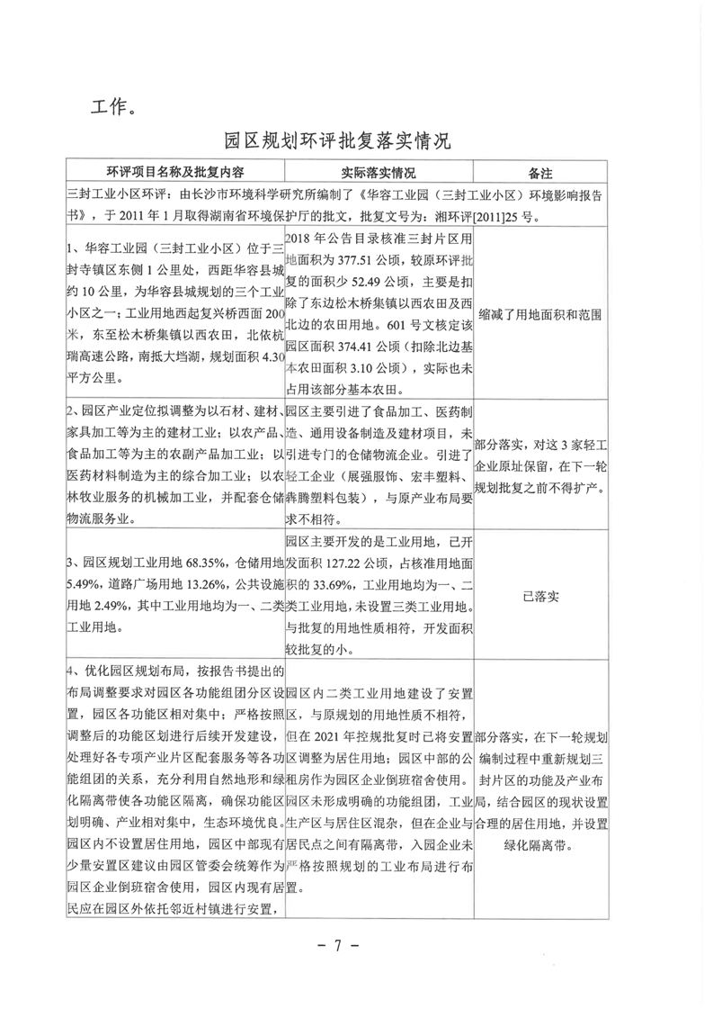
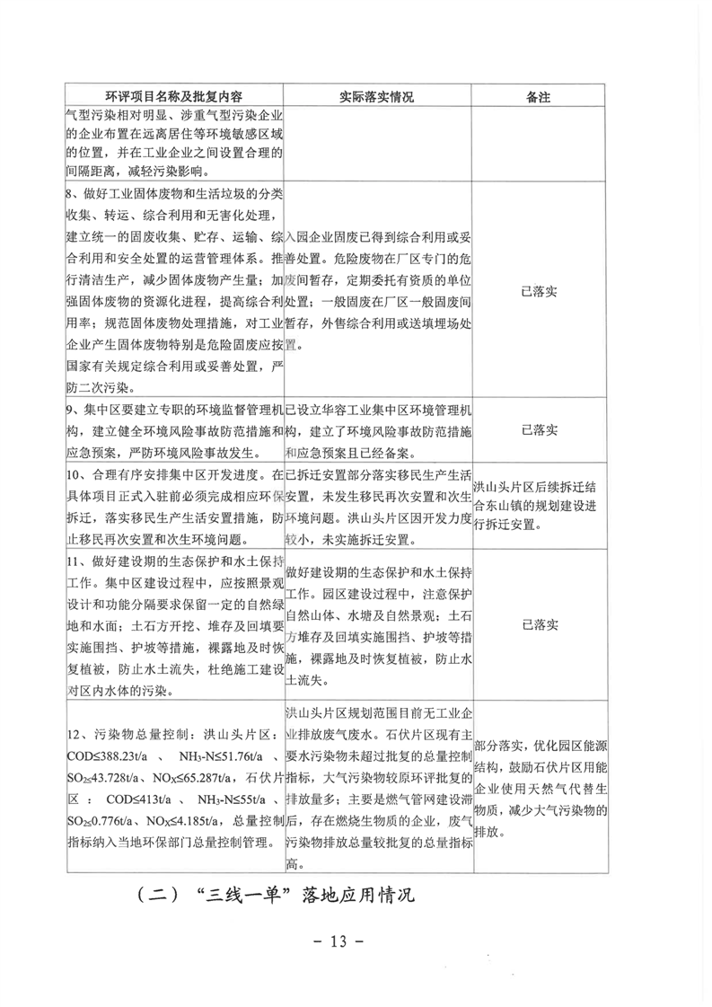
华容高新区2025年度生态环境保护工作总结
来源:县高新区管委会
2025-12-31 11:45
浏览量:
1
|
|
|
|
扫一扫在手机打开当前页